Skip to main content

Software and Data

We support open science making our software and research data available with open licenses.

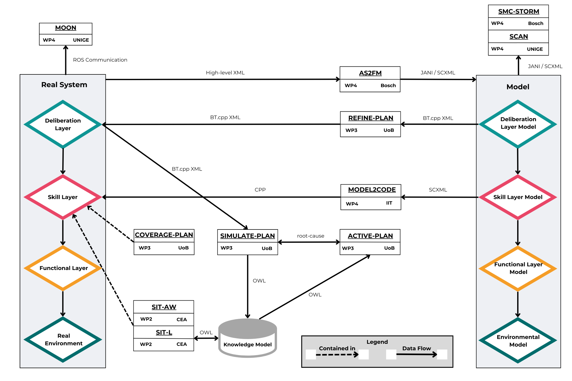
The CONVINCE open source toolchain brings together tools for robust and safe deliberation with the help of planning, learning, and model checking techniques. The toolchain is made available as open source. The first release contains a first working implementatio of the majority of the components of the toolchain, including model checking engines and it is now avilable from the CONVINCE softare repository on GitHub.

The following datasets are availalbe on our Zenodo CONVINCE Community: